网站首页
工作动态
部门概况
政务公开
公众参与
改造之窗
队伍建设
民警掠影
专题专栏
您当前所在位置:
首页
»
工作动态
»
通知公告
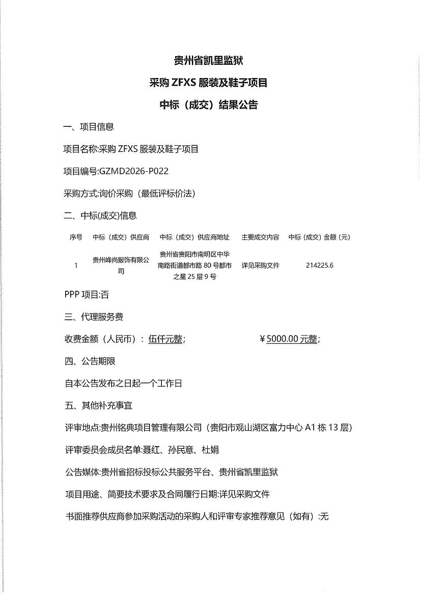
贵州省凯里监狱采购ZFXS服装及鞋子项目中标成交结果公告
字号:[
小
中
大
]
[我要打印]
[关闭]
视力保护色:
分享到:
上一篇:
无
下一篇:
无
相关信息
[an error occurred while processing the directive]