网站首页
工作动态
部门概况
政务公开
公众参与
改造之窗
队伍建设
民警掠影
专题专栏
您当前所在位置:
首页
»
政务公开
»
信息公开目录
»
狱务公开
索 引 号:
000014349/2026-85775
是否有效:
发布机构:
发文日期:
名 称:
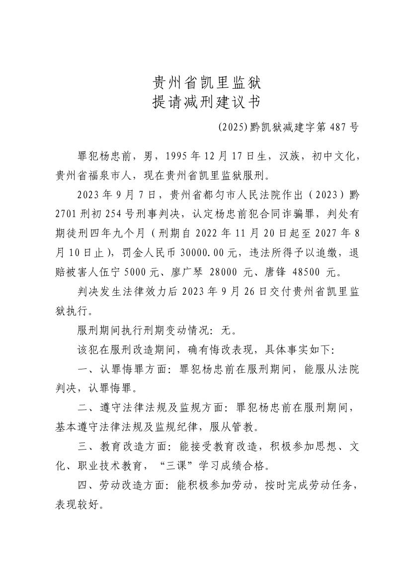
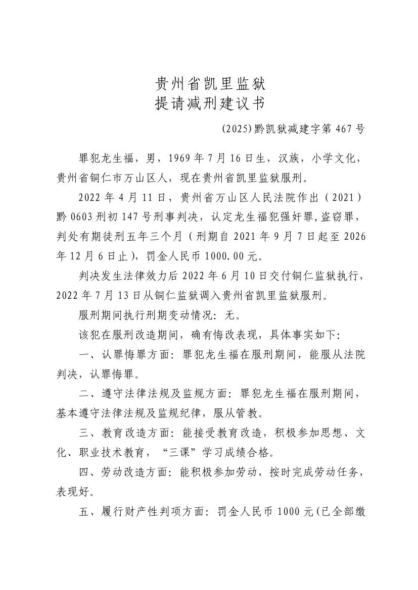
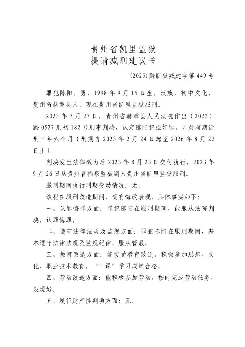
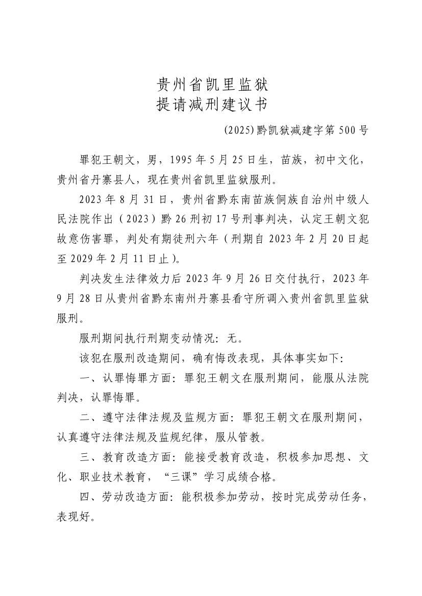
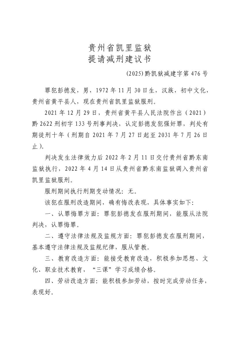
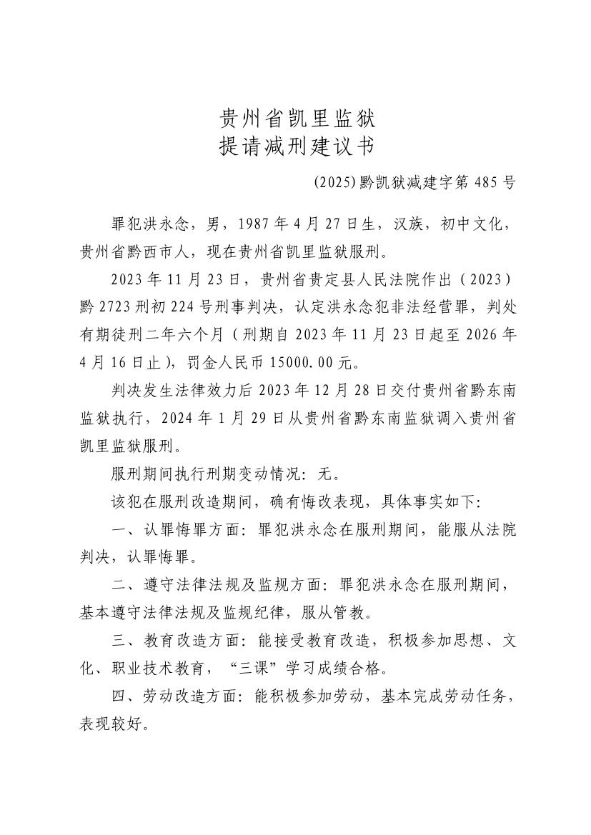
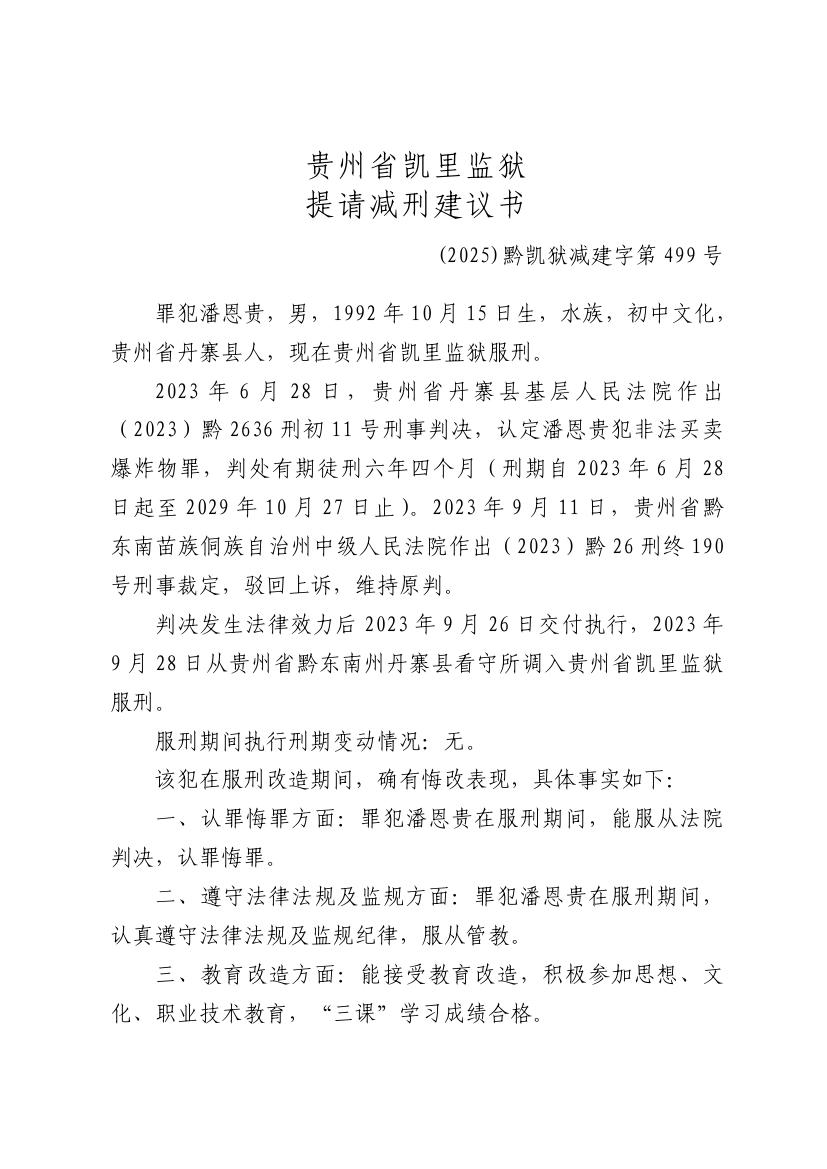
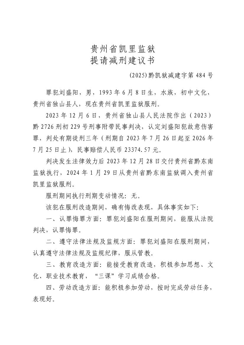
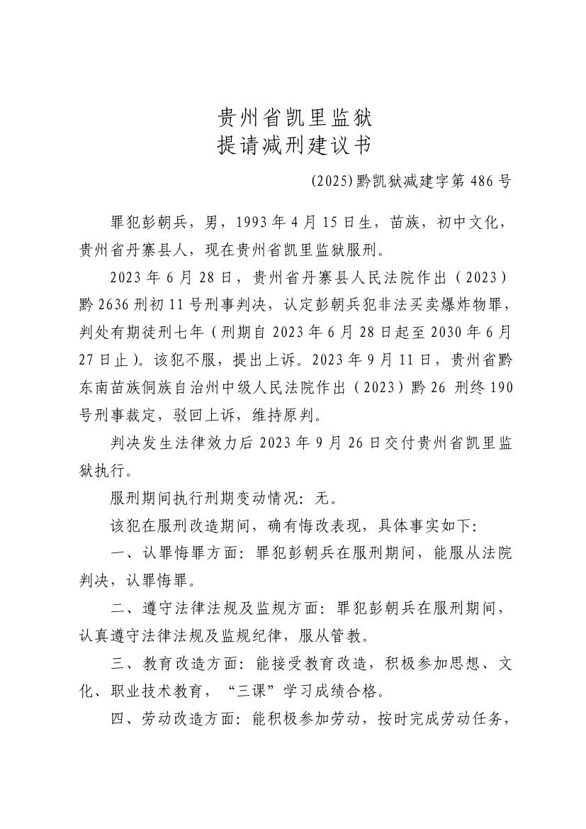
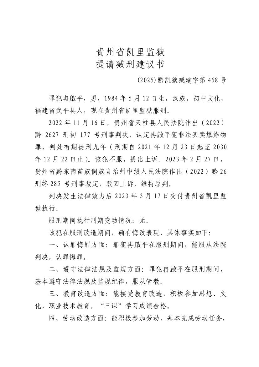
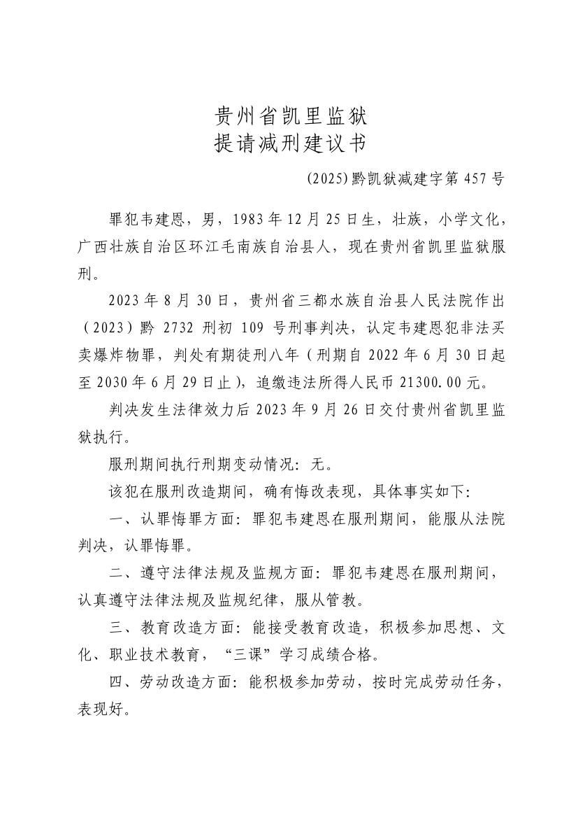
提请减刑建议书(2025)黔凯狱减建字第444-510号
文 号:
提请减刑建议书(2025)黔凯狱减建字第444-510号
字号:[
小
中
大
]
[我要打印]
[关闭]
视力保护色:
上一篇:
无
下一篇:
无
相关信息