加入收藏
|
设为首页
首页
工作动态
部门概况
政务公开
公众参与
监狱改造
队伍建设
党政工作
您当前的位置是:
首页
»
政务公开
»
信息公开目录
»
政策文件
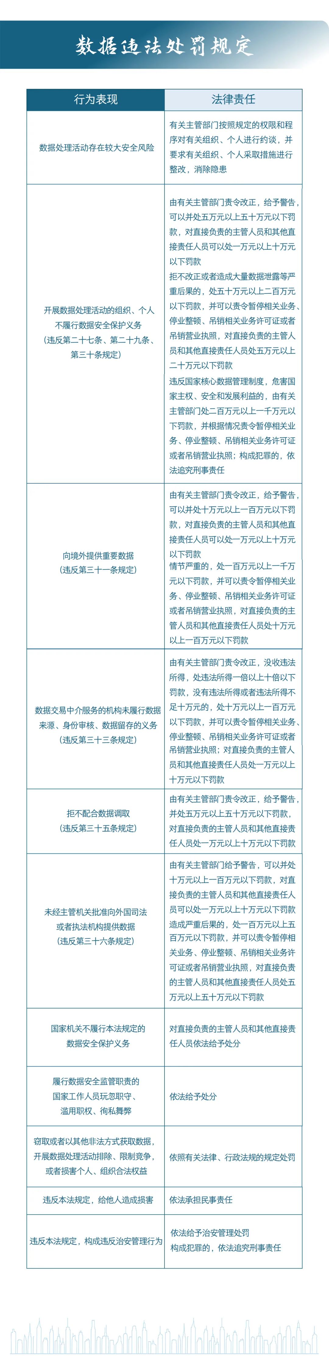
【2024国家网络安全宣传周】一图读懂《数据安全法》
字体:
小
中
大
打印本页
关闭本页
索 引 号:
000014349/2024-1304761
信息分类:
政策文件
发布机构:
生成日期:
2024-09-14
文 号:
是否有效:
名 称:
【2024国家网络安全宣传周】一图读懂《数据安全法》
上一篇
无
下一篇
无
--国家部委--
密码局
档案局
文物局
邮政局
民航局
铁路局
烟草局
能源局
信访局
气象局
林业局
统计局
国家市场监督管理总局
税务总局
国资委
海关总署
审计署
人民银行
国家卫生健康委员会
文化和旅游部
工业和信息化部
科学技术部
退役军人事务部
外交部
国防部
发展改革委
教育部
科学技术部
工业和信息化部
国家民委
公安部
中央纪委国家监委
民政部
司法部
人力资源社会保障部
自然资源部
生态环境部
住房城乡建设部
水利部
农业农村部
商务部
---各省市政府---
北京市政府
天津市政府
山西省政府
河北省政府
内蒙古自治区政府
吉林省政府
福建省政府
安徽省政府
山东省政府
河南省政府
湖南省政府
湖北省政府
广东省政府
广西壮族自治区政府
海南省政府
重庆市政府
四川省政府
云南省政府
贵州省政府
陕西省政府
甘肃省政府
青海省政府
宁夏回族自治区政府
新疆维吾尔自治区政府
---省直部门---
省煤田地质局
省生态环境厅
省人力资源社会保障厅
省财政厅
省司法厅
省民政厅
省纪委监委
省公安厅
省民族宗教事务委员会
省工业和信息化厅
省发改委
省统计局
省教育厅
省科技厅
省能源局
省粮食局
省体育局
省市场监督管理局(知识产权局)
国家税务总局贵州省税务局
省林业厅
省国资委
省审计厅
省文化和旅游厅
省商务厅
省农业农村厅
省水利厅
省交通运输厅
省住房城乡建设厅
---市(州)---
贵阳市
遵义市
六盘水市
铜仁市
安顺市
毕节市
黔东南州
黔南州
黔西南州
贵安新区
---监狱网站---
贵州省平坝监狱
贵州省黔东南监狱
贵州省凯里监狱
贵州省海安监狱
贵州省铜仁监狱
贵州省兴义监狱
贵州省毕节监狱
贵州省北斗山监狱
贵州省黔南监狱
贵州省福泉监狱
贵州省未成年犯管教所(贵州省贵定监狱)
贵州省都匀监狱
贵州省轿子山监狱
贵州省安顺监狱
贵州省六盘水监狱
贵州省白云监狱
贵州省遵义监狱
贵州省王武监狱
贵州省羊艾监狱
贵州省第一女子监狱
贵州省司法警察医院
贵州省沙子哨监狱
贵州省金西监狱
贵州省忠庄监狱
贵州省第二女子监狱